خبرني - في إنجاز تقني يبرز حضور الكفاءات الأردنية في مجال الأمن السيبراني، تمكّن الباحث الأردني المستقل جميل الشاعر من تطوير منظومة أمنية متكاملة قائمة على الذكاء الاصطناعي تعمل محلياً بالكامل (Offline)، بهدف حماية البيانات الحساسة للقطاعات الحيوية، مثل المستشفيات والبنوك والدوائر الحكومية، من مخاطر التسريب.
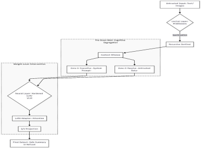
وجاء هذا الابتكار استجابة للتخوفات المتزايدة من استخدام تطبيقات الذكاء الاصطناعي السحابية داخل بيئات العمل الحساسة، حيث طوّر الشاعر تطبيق "Cyphie"، وهو وكيل ذكاء اصطناعي يعمل دون اتصال بالإنترنت، بما يضمن سيادة كاملة على البيانات ويحد من احتمالات الاختراق أو التسريب.
ولم يقتصر المشروع على الجانب التطبيقي، بل شمل أيضاً جانباً بحثياً، إذ وثّق الشاعر عمله عبر ثلاث أوراق علمية أولية نُشرت على منصة "TechRxiv" التابعة لمعهد مهندسي الكهرباء والإلكترونيات (IEEE)، وتخضع حالياً للتحكيم الأكاديمي في مجلات علمية دولية.
وتتضمن المنظومة ثلاثة محاور رئيسية، تشمل تطبيقاً محلياً مشفراً يمنع استرجاع البيانات حتى في حال فقدان الجهاز، وبروتوكولاً لتقليل كلفة تشغيل أنظمة الذكاء الاصطناعي مع تعزيز الحماية، إضافة إلى حل برمجي يعالج ثغرات أمنية متقدمة تمنع السيطرة على الأنظمة عبر أوامر خفية ومن خلال المرفقات.
وأكد الشاعر أنه أتاح الأكواد البرمجية الخاصة بالمشروع كمصدر مفتوح، بما يسمح للخبراء والمؤسسات بالاطلاع عليها والتحقق من كفاءتها والاستفادة منها.



